・08/23 大分県新型コロナウイルス感染症拡大防止に係る競技団体の活動について
・中津市スポーツ協会より新型コロナウイルス感染症拡大防止に係る競技団体の活動について、以下の通り通達が届きましたので、内容をご確認の上ご対応お願いいたします。
・・・・・・・・・・・・・・・・・・・・・・・・・・・・・・・・
中津市スポーツ協会各競技団体の皆様へ
スポーツ協会事務局です。
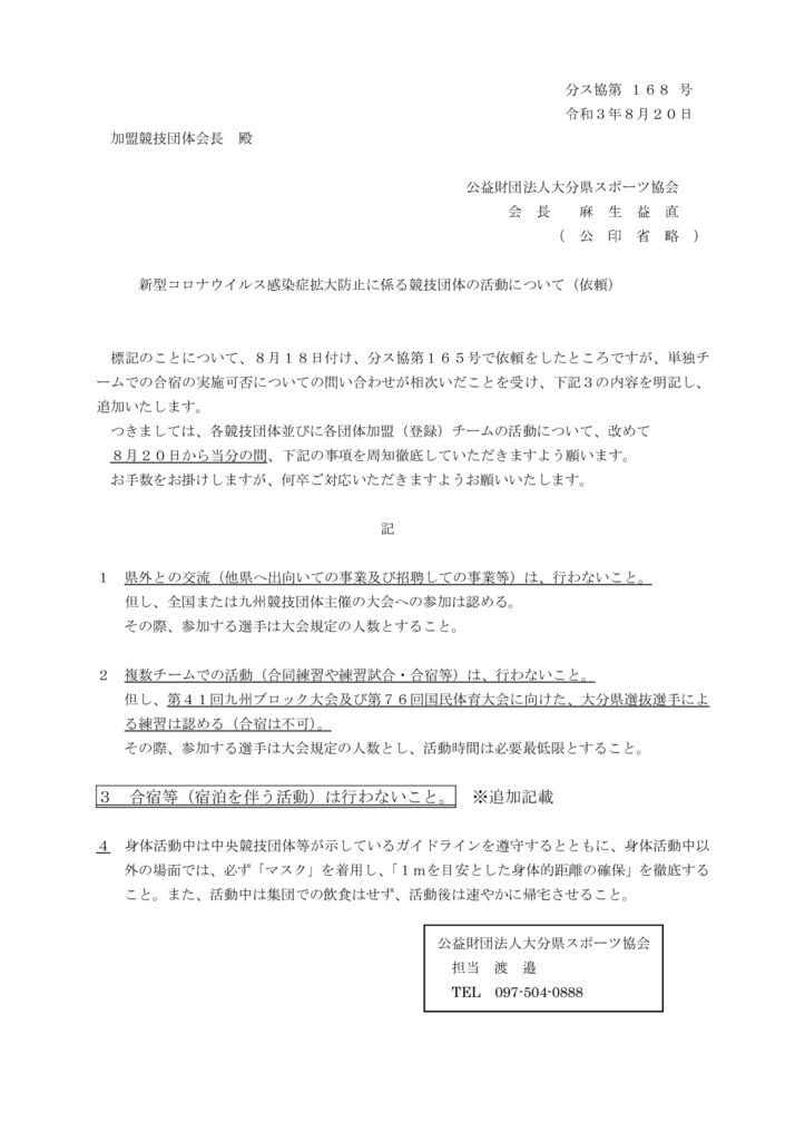
8月18日付け分ス協第165号で県より依頼があったことにつきまして、
大分県スポーツ協会に問い合わせが相次いだことを受け、再度別添
のとおり通知がありました。
つきましては、別添の内容について各競技団体内でご共有いただき
ますようお願いいたします。
