・10/16 コロナ対策に係る部活動の制限について

・競技団体の部活動制限について

中津市スポーツ協会より新型コロナウイルス感染症拡大防止に係る競技団体の活動について、以下の通り通達が届きましたので、内容をご確認の上ご対応お願いいたします。

・・・・・・・・・・・・・・・・・・・・・・・・・・・・・・・・

中津市スポーツ協会各競技団体 連絡員の皆様

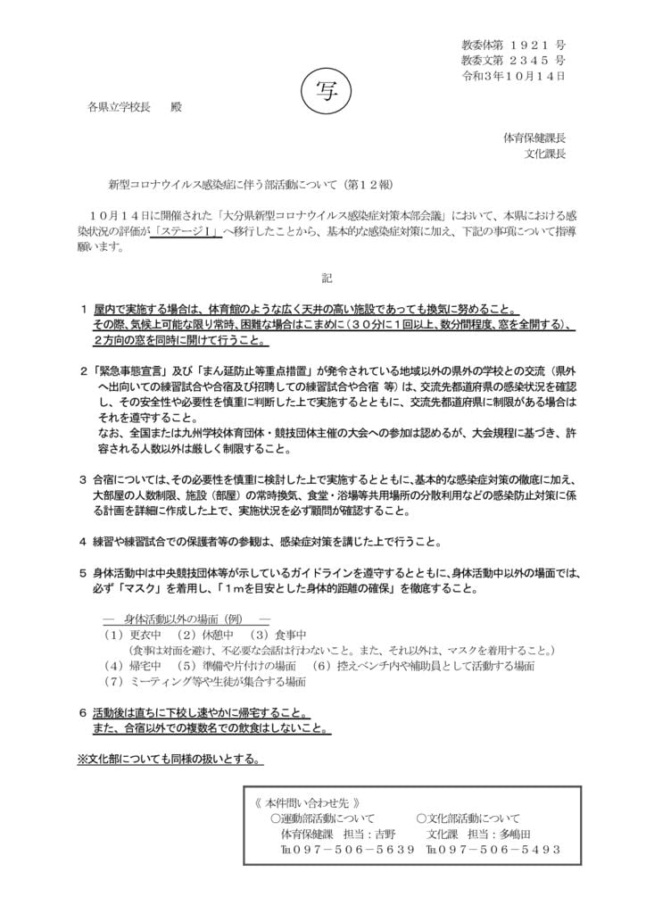
10月14日に開催されました大分県新型コロナウイルス感染症対策本部において、本県における感染症状況の評価が「ステ-ジⅠ」へ移行したことに伴い、県教育委員会から別添(写)のとおり通知がありました。

つきましては、第十四報を参考に適切に対応していただきますようお願いいたします。

新型コロナウイルス感染拡大防止に係る競技団体の活動について_(依頼文)のサムネイル

別添(写)のサムネイル

≪記事一覧に戻る