・12/21 学童野球のルール改正について
・大分県連より、来年度より適用される学童部のルール改訂について、下記の通知がありましたので関係者の皆様はご確認をお願いいたします。
・・・・・・・・・・・・・・・・・・・・・・・・・・・・・・・・・
【各支部へ : 全軟より、学童部のルール改訂についての文書が届きましたのでお送りします。】
令和3年本連盟第4回理事会において承認を頂きまして、野球競技の側面を損なわず障害発生を防ぐための学童野球新ルール(案)の8項目について、検証会を実施して参りました。
検証会には、7支部、26チームに協力いただき、247名の指導者・選手保護者からアンケートを回答していただきました。
そのアンケート結果を元に、本連盟医科学委員会において議論を重ね、12月13日に開催された第8回理事会にて2項目の新ルール導入を提案し、承認を頂きました。
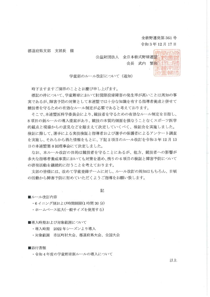
2項目の新ルールについての概要は、添付資料をご覧ください。
なお、新ルールは、2022年シーズンより全国大会および、各都道府県大会、市区町村の大会においても採用していただくこととなりますので、急ぎ通知をさせて頂きました。
導入に際しての猶予期間がございませんが、子供たちの障害予防に向けた取り組みであることをご理解いただきまして、ご協力を賜りますようお願い申し上げます。
また、この度、導入に至らなかった学童新ルール(案)の残り6項目については、引き続き検証と検討を重ねていきたいと考えております。
【添付資料】
・通知文(発刊文書361号)
・令和4年度の学童野球新ルールの導入について
