・05/06 【県大会】第41回全国スポーツ少年団学童軟式野球大分県大会の大会要項及び組合せ
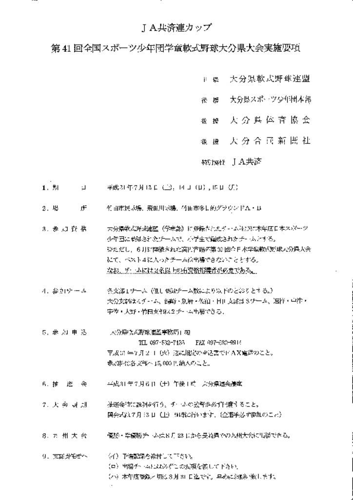
第41回全国スポーツ少年団学童軟式野球大分県大会の大会要項及び組合せです。
・中津支部代表チームは7月2日(火)迄に、中津支部へ既定用紙での申込と参加料を納入して下さい。
・県大会参加申込書は【各種様式・資料】よりダウンロードしてご記入ください。
※ ↓クリックでPDFファイル表示
第41回全国スポーツ少年団学童軟式野球大分県大会の大会要項及び組合せです。
・中津支部代表チームは7月2日(火)迄に、中津支部へ既定用紙での申込と参加料を納入して下さい。
・県大会参加申込書は【各種様式・資料】よりダウンロードしてご記入ください。
※ ↓クリックでPDFファイル表示