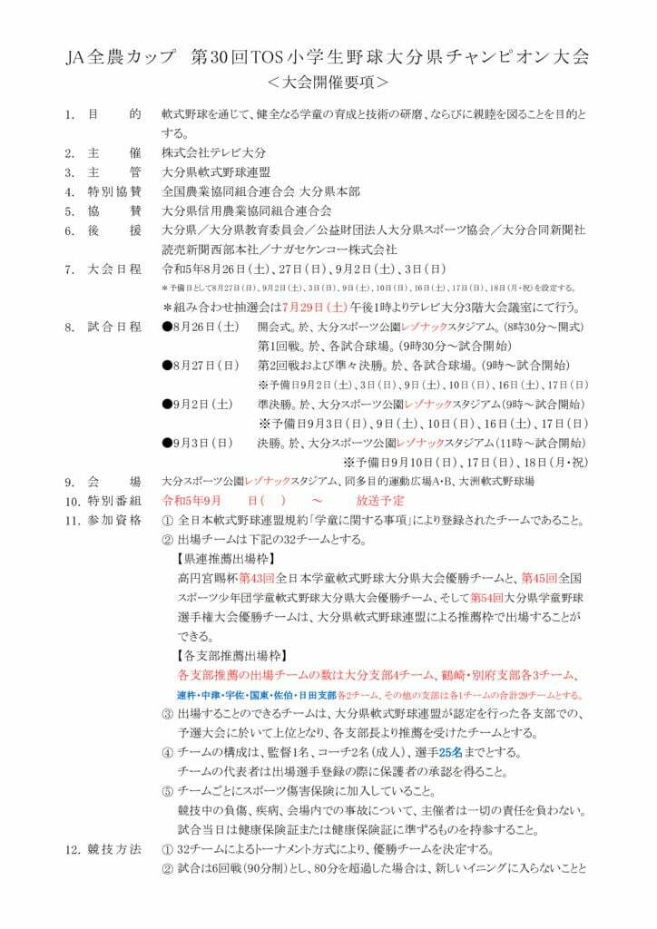
・07/03 【県大会】JA全農カップ 第30回TOS小学生野球大分県チャンピオン大会の大会要項及び申込手順

・JA全農カップ 第30回TOS小学生野球大分県チャンピオン大会の大会要項及び参加申込手順です。

※通常の県大会申込と手続きが違いますので、代表チームはご確認お願い致します。

※支部代表決定が組合せ抽選日を過ぎますので、県の抽選会に事務局が代理出席します。

※県大会参加申込書は【各種様式・資料】よりダウンロードしてご記入の上、中津支部に提出してください。

※出場申請書・出場選手名簿は大分県連事務局にもメールしてください。

※ ↓クリックでExcelファイル表示

30_27小学生野球【出場申請書原本】

R5_TOS小学生野球【選手名簿原本】

R5_TOS小学生野球各支部開催案内

※ ↓クリックでPDFファイル表示

30_21小学生野球大会開催要項のサムネイル

R5TOSパンフレット文書のサムネイル

 

≪記事一覧に戻る